| 索 引 号 | 010833209/2021-49595 | 发文日期 | 2021-09-13 |
|---|---|---|---|
| 发布机构 | 朱古力av 办公室 | 文 号 | 鄂人社办函〔2021〕29号 |
| 主题分类 | 其他 | 效力状态 | 有效 |
| 文件名称 | 朱古力av 办公室关于转发《人力资源社会保障部办公厅关于发布第一批高频人社政务服务“跨省通办”事项办事指南的函》的通知 | ||
各市、州、县人力资源和社会保障局,厅机关相关处室、直属单位:
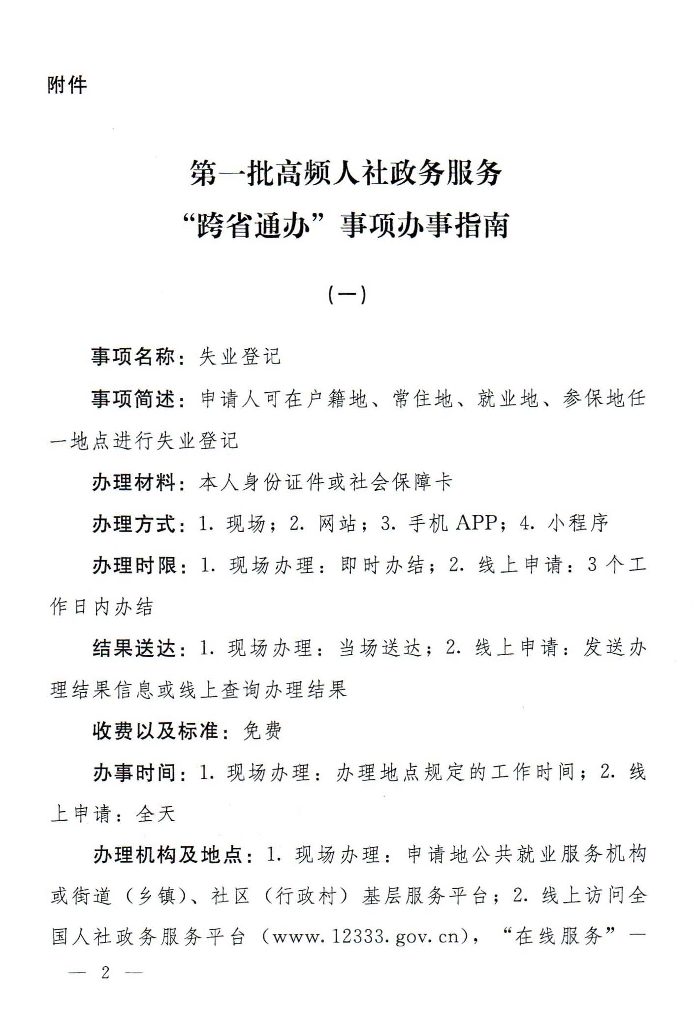
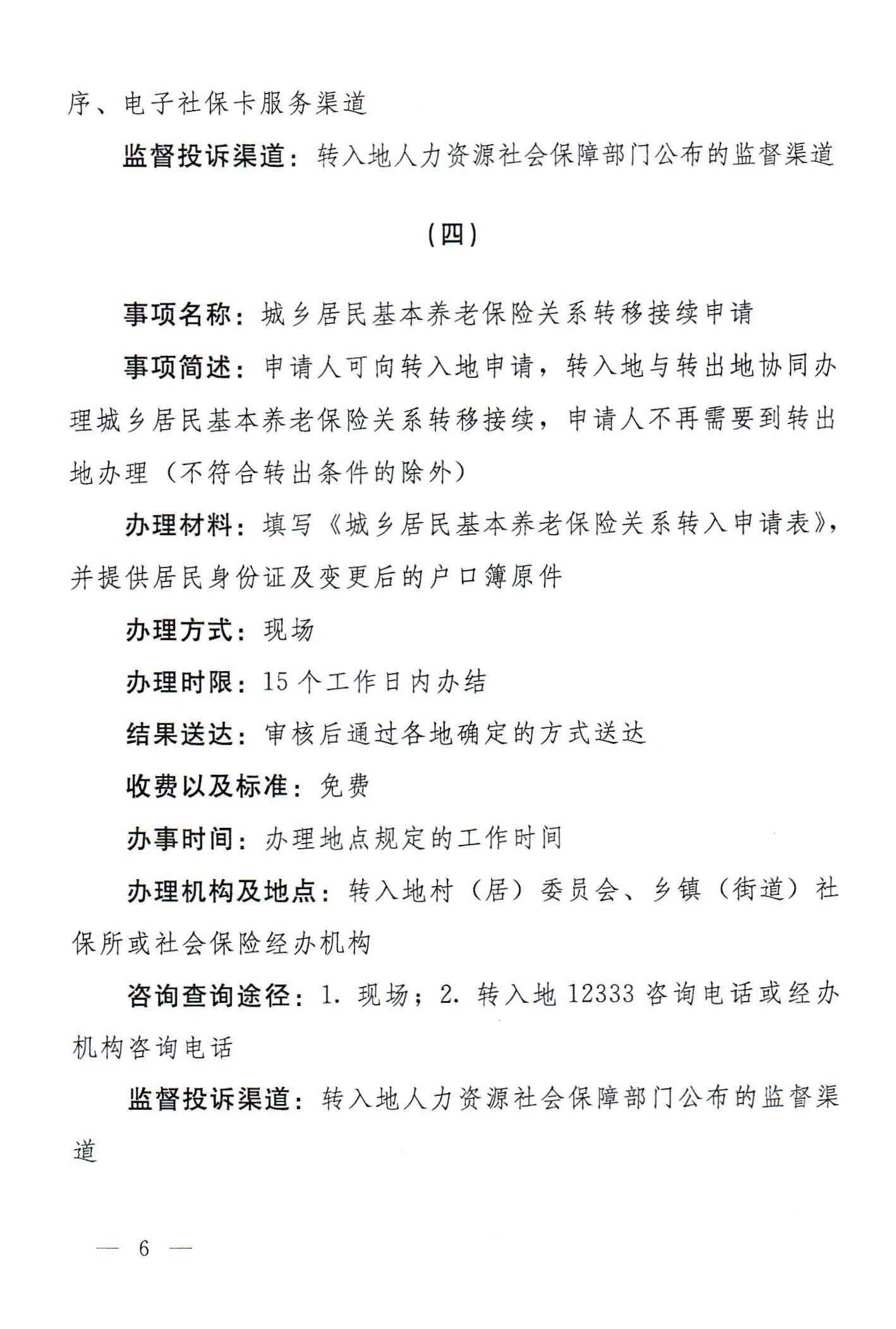
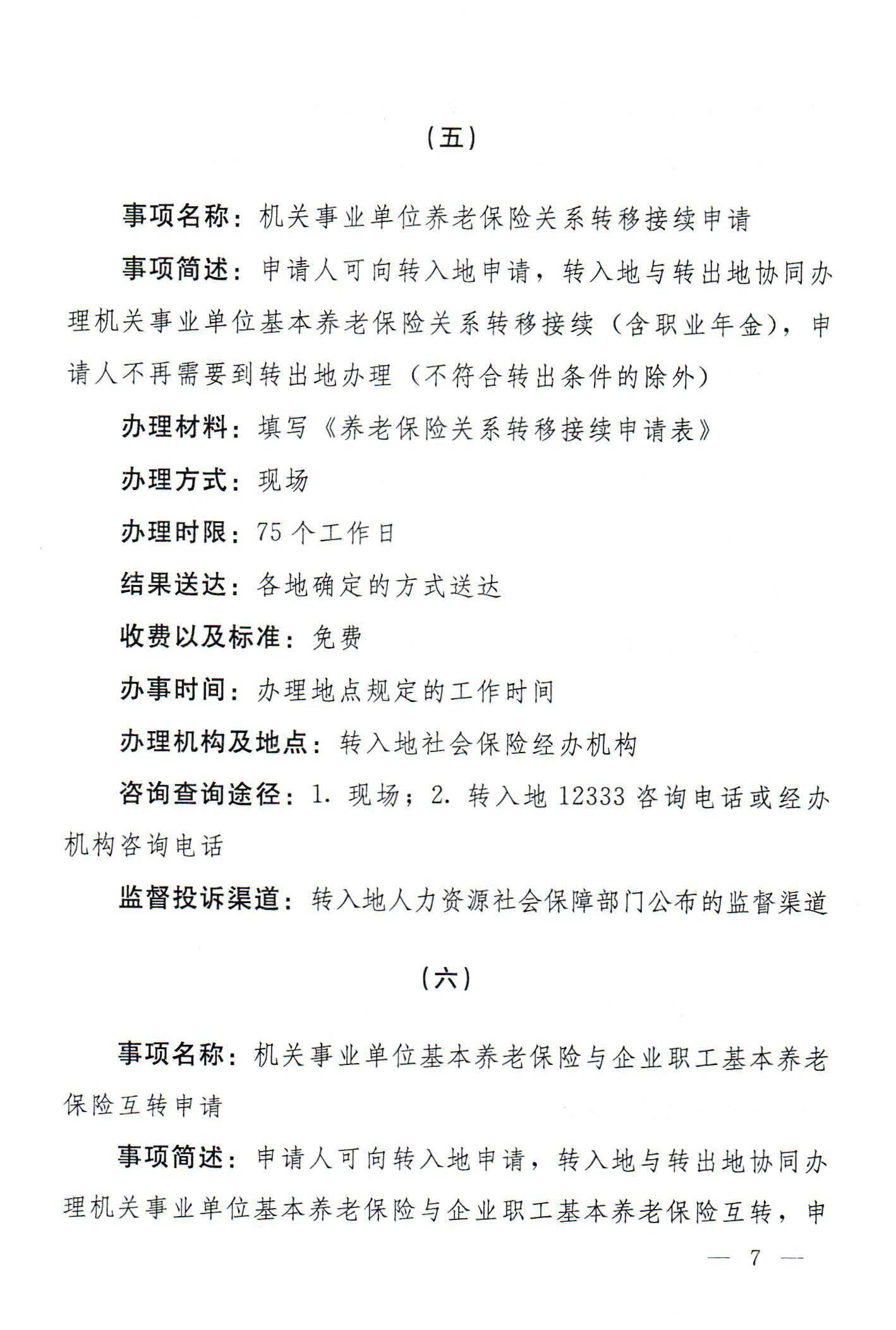
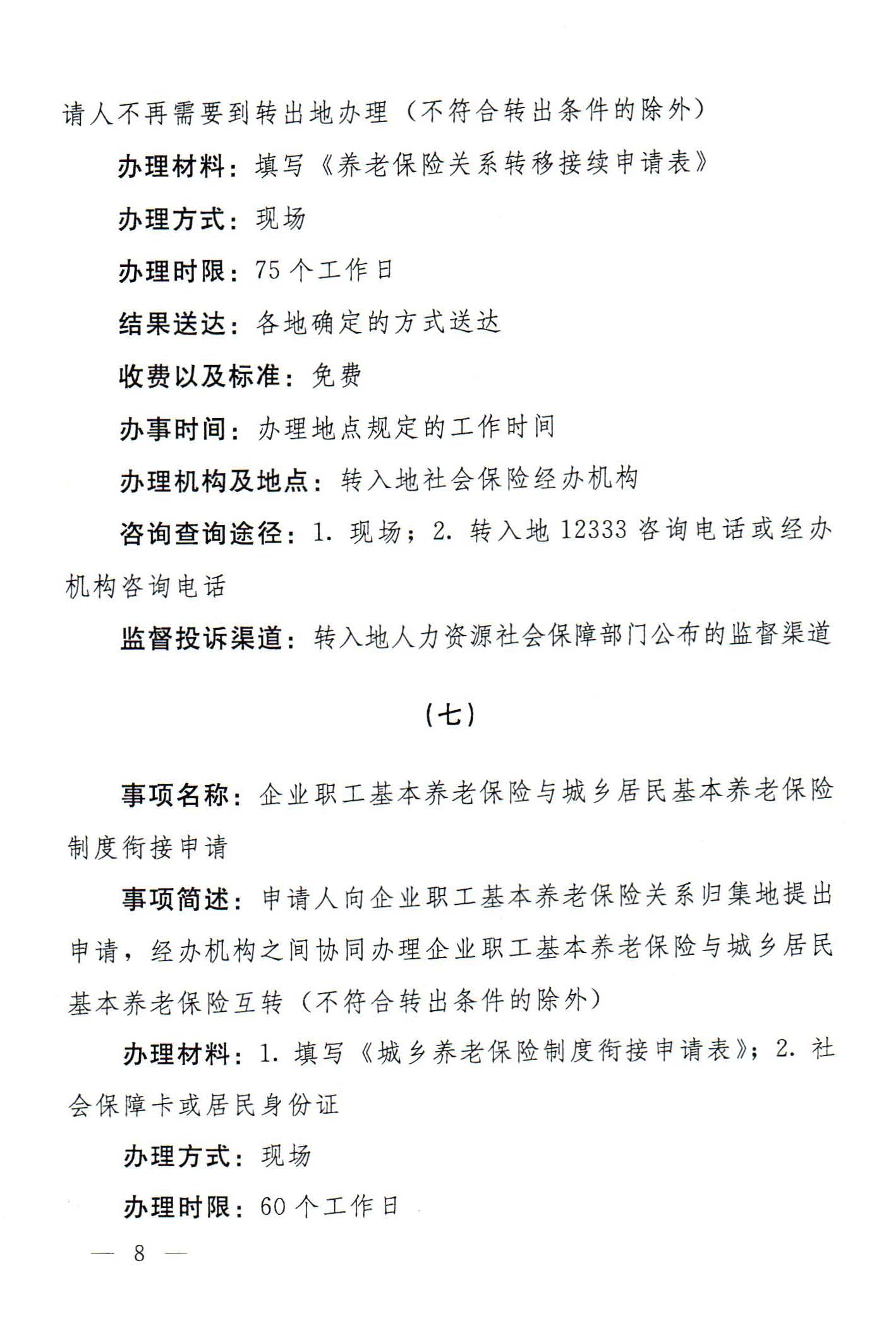
现将《人力资源社会保障部办公厅关于发布第一批高频人社政务服务“跨省通办”事项办事指南的函》(人社厅函〔2021〕107号)转发给你们,请结合实际抓好贯彻落实。
附件:《人力资源社会保障部办公厅关于发布第一批高频人社政务服务“跨省通办”事项办事指南的函》(人社厅函〔2021〕107号)
朱古力av 办公室
2021年9月13日
(此件主动公开)
(联系单位:宣教政务处)
附件




















附件:
扫一扫在手机上查看当前页面
已阅 0
打印
关闭

鄂公网安备 42010602000730号